
04月20日讯 英超第33轮天王山战,曼城主场2-1击败阿森纳,少赛1场距榜首3分,如果曼城在本周四对阵伯恩利的比赛中取胜,就将登顶英超。
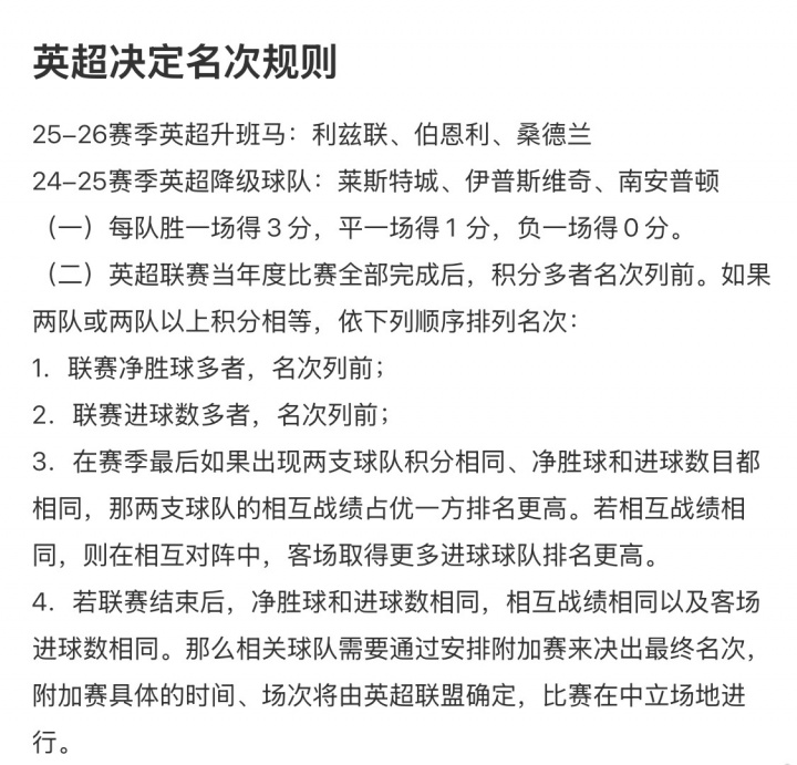
根据英超赛事的规则,同分情况下将依次比较:净胜球、进球数、相互战绩、相互对阵客场进球数,若全部相同,则在中立场地进行附加赛。
由于此役曼城获胜,曼城相互战绩1胜1平占优,因此本赛季英超排除用附加赛角逐冠军的情况。
目前阿森纳净胜球37球、总进球63球;❗曼城净胜球36球、总进球65球。两队两项数据都极其接近。
❗英超名次比较规则

上海海港直播专注于上海海港直播在线观看和上海海港今日高清直播免费无插件服务,通过jrs直播网提供高清播放,覆盖中超上海海港队全部比赛,包含实时比分、比赛视频、球员信息和球队积分,是上海海港球迷观看主队赛事的专业平台。
Copyright ©2011-2026 上海海港直播 版权所有 备案号:宁ICP备16806615号